yl6809永利(集团)有限公司官网-Official website
供水热线:88812319
排水热线:87654234
网站首页
集团综述
领导介绍
组织机构
集团简介
集团风采
文明单位建设
集团大事记
创城活动
志愿服务
光荣榜
感谢信
集团动态
供水信息
排水信息
党建先锋
党风廉政建设
通知公告
服务指南
水费缴纳
便民服务
服务事项
电子发票
营业网点
办事指南
水价信息
水质信息
安全管理
政策法规
服务指南
水费缴纳
便民服务
服务事项
电子发票
营业网点
办事指南
水价信息
水质信息
供水信息
数智共绘新蓝图 ···
“百年工运情 活···
yl6809永利皇宫入选荣耀···
从规划到破冰的改···
首页
>>
服务指南
>>
服务事项
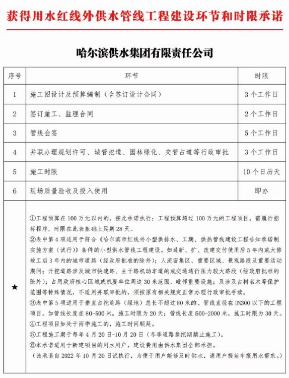
获得用水红线外供水管线工程建设环节和时限承诺
发布时间:2022-11-02
浏览次数:
1211
上一篇:
供水集团“能力作风建设年”活动系列报道 | 高温热浪下供水人的坚守
下一篇:
供水集团获得用水主动服务提前介入管理制度的通知